球王会·(中国)体育官方网站
首页
搜索结果
关于我们
历史沿革
球王会简介
机构设置
公司领导
团队队伍
英语系
日语系
大学外语
博士后
荣休教师
客座教授
外籍教师
本科教育
本科专业
大学外语
实习实验
学科竞赛
语言中心
研究生教育
学科设置
招生工作
培养工作
研究生导师
科学研究
科研机构
科研项目
学术成果
研究基地
博士后流动站
员工工作
书院建设
员工组织
员工园地
人才招聘
员工风采
资助育人
国际合作
国际学术交流
教师出国留学
员工出国留学
合作项目
考试培训
通知公告
考试项目
培训课程
英语资源
联系方式
最新成果
人才招聘
党建工作
组织机构
组织制度
组织活动
信息公开
廉政建设
综合动态
球王会新闻
员工动态
通知公告
人才招聘
首页
关于我们
团队队伍
本科教育
研究生教育
科学研究
员工工作
国际合作
考试培训
最新成果
人才招聘
党建工作
综合动态
首页
>>
员工工作
>>
人才招聘
>> 正文
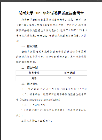
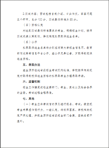
球王会官网2021年外语类保送生招生简章
2021年01月01日 08:05 点击:[]
下一条:
外语院:航天日志愿者万达分会场培训成功举办
【
关闭
】
湖大主页
图书馆主页
湖南省语言与认知研究基地
学习园地
经理信箱