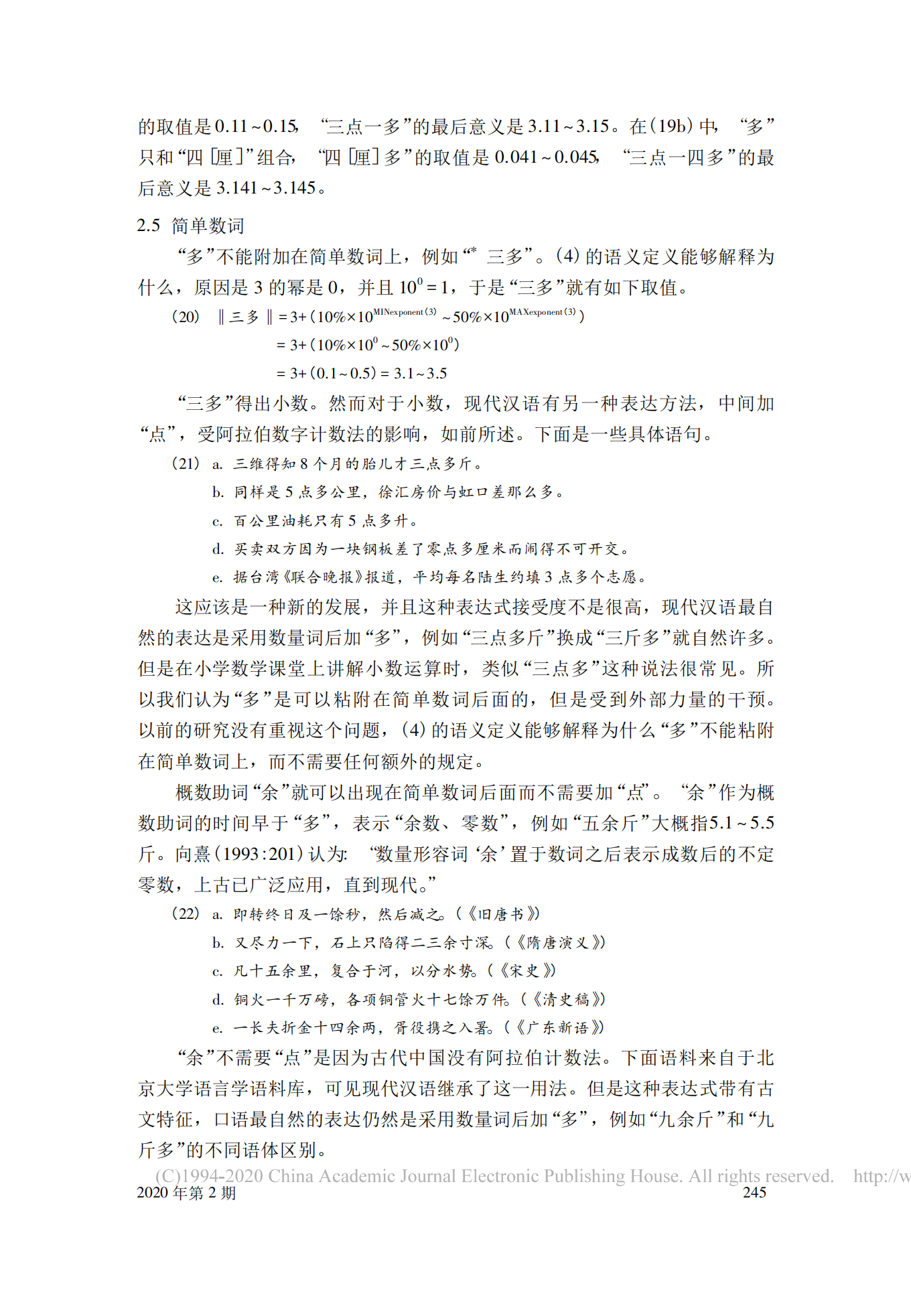
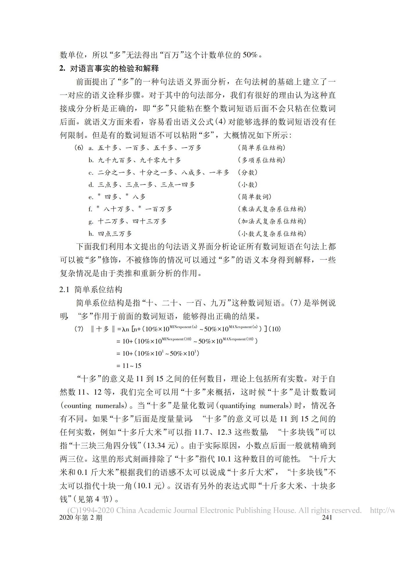
球王会新版
首页 >> 最新成果 >> 正文

概数助词_多_的形式句法和形式语义_贺川生

2020年09月16日 17:40  点击:[]


上一条:朱学英语译介二百年_田莎 下一条:于海玲published rebellious thinker or cultural icon

关闭

  • 湖大主页

  • 图书馆主页

  • 湖南省语言与认知研究基地

  • 学习园地

  • 经理信箱